為進一步加快農業優良品種推廣應用,促進各地糧食作物大面積單產提升、圍繞農業綠色優質高效和鄉村振興發展需要,突出提高農業生產效率和效益導向,擇優推薦主導品種和主推技術。2025年,全國各省根據當地實際情況,推薦主推品種和主推技術,現將新疆、內蒙古、吉林、黑龍江、廣東省、江西省、廣西壯族自治區、四川省、貴州省、江蘇省、海南省、浙江省、福建省、湖北省、河北省、遼寧省、甘肅省、陜西省、山西省、云南省、寧夏回族自治區、重慶市、青海省主推品種匯總如下:
01
新疆
(一)小麥。按照南疆冬小麥區、北疆冬小麥區、伊犁河谷冬小麥區、春小麥區四個種植區進行布局。主導品種16個,其中:1.南疆冬小麥區。主導品種(6個):新冬22號、新冬60號、新冬59號、新冬55號、中麥578、新糧804;2.北疆冬小麥區。主導品種(8個):新冬22號、石冬0358、新冬53號、新冬52號、九圣禾D1508、金石農1號、石冬01162、新糧169;3.伊犁河谷冬小麥區。主導品種(3個):石冬0358、新冬52號、九圣禾D1508;4.春小麥區。主導品種(3個):糧春1354、新春37號、核春115。
(二)玉米。按照北疆春播玉米區、南疆春播玉米區和南疆復播玉米區進行布局。主導品種20個,其中:
1.北疆春播玉米區。主導品種(11個):華西703、金粒1702、新玉108號、斯泰112、先玉1611、先玉1483、和育187、華西948、科沃868、正泰101、九圣禾2468。
2.南疆春播玉米區。主導品種(1個):DK181。
3.南疆復播玉米區。主導品種(8個):奧玉一號、廣宇101、新玉110號、新玉54號、新玉42號、新玉101號、先達203、廣宇902。
(三)棉花。按照北疆早熟棉區、南疆早中熟棉區、南疆長絨棉區進行布局。主導品種15個,其中:
1.北疆早熟棉區。主導品種(6個):新陸早76號、新陸早78號、新陸早80號、金墾1402、中棉113、F015-5。
2.南疆早中熟棉區。主導品種(6個):新陸中84號、塔河2號、J206—5、源棉8號、新塔棉3號、J8031。
3.南疆長絨棉區。主導品種(3個):新海62號、新78、長豐10號。
(四)肉牛。按照新疆褐牛、西門塔爾牛、安格斯牛品種布局。其中:
新疆褐牛、西門塔爾牛:以肉乳兼用性為改良方向,對低代雜種牛進行持續改良提高。
安格斯牛:以本品種選育提升產肉性能為方向,對低代雜種牛進行經濟雜交。
(五)肉羊。按照草原綠色高端羊肉品牌發展區域、南疆地域特色品牌發展區域、農區設施養羊進行布局。其中:
草原綠色高端羊肉品牌發展區域:以哈薩克羊、阿勒泰羊、巴什拜羊、巴音布魯克羊、柯爾克孜羊等地方品種為主,以提高繁殖率和產肉性能為選育改良方向,與高產肉性能、高繁殖率的品種開展商品雜交生產。
南疆地域特色品牌發展區域:以多胎性的多浪羊、和田羊、皮山紅羊為主,以提高繁殖率和產肉性能為選育改良方向,與高產肉性能、高繁殖率的品種開展商品雜交生產。
農區設施養羊:以湖羊和澳湖、杜湖雜種羊等多胎(多羔)羊為母本,與高產肉性能的品種開展商品雜交生產。
(六)飼草。
1.苜蓿:“新牧系列”紫花苜蓿。
2.正播青貯玉米:新飼玉12號、新飼玉18號、屯玉168。
3.復播青貯玉米:新飼玉13號、先玉335、KWS9384;
4.飼用高粱: 大卡。
02
內蒙古
內蒙古主導品種(10 個)
農作物主導品種(6 個):玉米“利禾 1D”、玉米“裕豐 303D”、小麥“巴麥 13 號”、大豆“登科 5 號”、大豆“蒙豆 1137”、谷子“金苗 K1”。
畜禽水產主導品種(4 個):華蒙肉羊、昭烏達肉羊、杜蒙羊、華西牛
03
吉林省
吉林省主導品種(10個):天育108、富民105、優迪871、富民985、恒育1號、禾育165、興輝908、吉單436、吉粳816、吉育203。
04
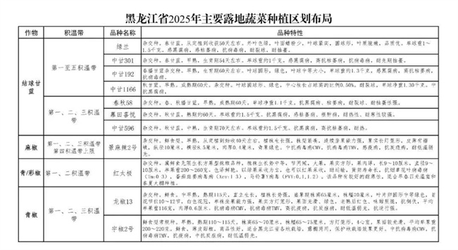
黑龍江省

















05
廣東省

06
江西省
水稻(20個)
早稻:贛菌稻1號、兵兩優309、安優5020、啟兩優2216、陵兩優725
中稻:華兩優香占、徽兩優慧占、萍兩優106、嘉豐優2號、格兩優5117
晚稻:長田優405、野香優航1573、香禾優明月絲苗、萬香絲苗、萬象優933、野香優粉絲、啟兩優5410、昌盛優238、早豐優7998、貓牙玉針
油料(7個)
油菜:贛油雜8號、灃油737、贛油雜10號、贛油雜906
大豆:贛豆10號
花生:虔油1號
芝麻:贛黑芝618
蔬菜(3個)
辣椒:春研辣先、春研巨龍
苦瓜:贛苦瓜4號
玉米(1個)
贛科甜10號
畜禽(2個)
豬:山下長黑
雞:崇仁麻雞
水產(1個)
魚:刺鲃
07
四川省
|
品種名稱
|
品種特點
|
主推區域
|
育種或研發單位
|
育成人
|
|
品香優秱珍
|
高產、優質、耐逆、廣適“四性”聚合,超級稻,四川省主要糧油作物當家品種,重大推廣補助品種,省級展示評價優秀品種
|
長江上游平壩丘區、低山區及長江中下游中秈遲熟區種植
|
四川豐大種業有限公司、四川省農業科學院水稻高粱研究所(四川省農業科學院德陽分院)
|
蔣開鋒、鄭家奎、張濤等
|
|
宜香優2115
|
生育期153天,株高120厘米,畝有效穗12.3萬,結實率83.6%,千粒重32.8克
|
米易縣安寧河谷區
|
四川農業大學農學院、宜賓市農業科學院和四川省綠丹種業有限責任公司
|
四川省綠丹種業有限責任公司
|
|
川康優6308
|
米質優達部頒二級,獲四川省“稻香杯”優質米一等獎;高產穩產,適應性廣;抗倒性好,適合機械化種植
|
長江上游作一季中稻,河南秈稻區,桂南作早稻,桂中、桂北作中稻
|
四川農業大學、四川省農業科學院作物研究所、四川華豐種業有限責任公司
|
涂斌、任光俊、蔣正偉等
|
|
川種優3607
|
高產穩產,優質廣適,超級稻,四川省重大推廣補助品種,省級展示評價優秀品種
|
長江流域稻區除武陵山區外做一季中稻種植
|
中國種子集團有限公司、四川川種種業有限責任公司
|
鄭瑞豐、劉明、劉聰等
|
|
川康優絲苗
|
優質食味品質、高產、適應性廣
|
川、渝、貴州(武陵山區除外)、云南中低秈稻區、陜南稻區等
|
四川省農業科學院作物研究所;廣東省農業科學院水稻研究所
|
任光俊、高方遠、陸賢軍、任鄄勝、任明鑫、蘇相文、呂建群
|
|
宜優1611
|
品質特優、理想株型、性狀優良、抗病性較強、耐熱耐冷、廣適、再生力強、適宜直播、機插機收等輕簡化栽培。
|
適宜四川省、貴州省、云南省、重慶市、陜西省南部稻區種植。
|
四川省農業科學院水稻高粱研究所、宜賓市農業科學院
|
李耘、江青山、劉潔、韓 冬、袁小珍、李恒進、楊波等
|
|
川優6203
|
優質食味品質、高產、適應性廣
|
川、渝、貴州(武陵山區除外)、云南中低秈稻區、陜南稻區等
|
四川省農業科學院作物研究所
|
任光俊、陸賢軍、高方遠、劉光春、任鄄勝
|
|
品香優美珍
|
超級稻、耐熱性強、品質穩定,重慶區試優質1級,出米率高,食味優,適宜商品大米開發。
|
四川省、重慶市、貴州省、陜西省南部平壩丘區作一季中稻種植。
|
四川鑫源種業有限公司、四川省農業科學院水稻高粱研究所(四川省農業科學院德陽分院)、廣東省農業科學院水稻所
|
鄭家奎、張濤、蔣開鋒、王詠菠等
|
|
玉龍優1611
|
品質優,株型理想,抗倒,耐熱耐冷,廣適,制種產量高,適宜機械化種植,入選中國農業農村重大科技新成果
|
適宜四川省、貴州省、云南省、重慶市、陜西省南部稻區種植。
|
四川省農業科學院水稻高粱研究所(四川省農業科學院德陽分院)
|
劉潔、楊波、袁小珍、李耘、付唯、付強、李永洪
|
|
旱優73
|
高產優質、避旱耐旱性強、復原抗旱性強、節本增效、節能環保
|
四川、云南、廣西、湖北、湖南、浙江、福建、河南、安徽、江西
|
上海市農業生物基因中心、上海天谷生物科技股份有限公司
|
羅利軍
|
|
綿麥902
|
矮稈抗倒,單產突破700公斤,百畝連片實收平均畝產過千斤,多抗性好,鎘低累積,屬于弱筋釀造專用小麥
|
適宜西南冬麥區種植
|
綿陽市農業科學研究院
|
任勇、杜小英、何員江、鐘和平、雷加容、陶軍,歐俊梅、李生榮、鄭首航、張華、鄒鳳亮、吳舸
|
|
川麥104
|
高產優質、抗病廣適、抗穗發芽,2020年最高畝產729.8公斤,2024年百畝連片畝產超650公斤
|
西南冬麥區,甘肅徽成盆地,湖北麥區
|
四川省農業科學院作物研究所(四川省種質資源中心)
|
楊武云、湯永祿、李俊等
|
|
川麥93
|
高產優質、抗病廣適、白粒大穗大粒,熟期適中,2024年千畝連片達562公斤/畝
|
西南冬麥區,甘肅徽成盆地,湖北十堰等
|
四川省農業科學院作物研究所(四川省種質資源中心)
|
楊武云、李俊等
|
|
蜀麥830
|
矮桿抗倒伏、大穗大粒商品性好,環境適應性強,高產穩產,產量潛力超1100斤/畝
|
四川省平壩和丘陵地區
|
四川農業大學
|
劉登才等
|
|
川農32
|
適應性廣,抗倒和抗病性強,適合作弱筋品種開發,區試對照品種,作為主要內容獲四川省科技進步二等獎。
|
四川、重慶、貴州、陜西漢中和湖北十堰
|
四川農業大學
|
譚飛泉
|
|
川單99
|
具有高產優質,抗逆廣適,糧飼兼用等突出特點,四川省當家品種、重大推廣補助品種,省級展示評價優秀品種
|
西南春玉米區、黃淮海夏玉米區
|
四川農業大學
|
蘭海、黃開健、潘光堂、向勇、黃愛花、榮廷昭、李蘆江、莫潤秀、韋如俊
|
|
成單716
|
高產優質宜機,2021年創造四川機收夏玉米高產紀錄,2023年刷新四川省平壩丘陵區春玉米高產紀錄
|
西南春玉米區
|
四川省農業科學院作物研究所(四川省種質資源中心)、四川眾望種業有限責任公司
|
楊俊品、譚君等
|
|
同玉609
|
粒深,軸細,不爛籽,出籽率高;果穗均勻,抗倒伏;可稀可密,可春可夏,節肥豐產,耐瘠廣適
|
四川、重慶、云南、貴州、廣西、湖南、湖北、陜西漢中、浙江省、廣東省、江蘇省、安徽省、江西省
|
四川同路農業科技有限責任公司
|
四川同路農業科技有限責任公司
|
|
正紅507
|
豐產性突出,增產潛力大,適應性廣;籽粒脫水快,宜機播機收;綜合抗逆性強、品質優。
|
四川、貴州、重慶、湖南、陜西平壩丘陵區及西南中高海拔區域
|
四川正紅生物技術有限責任公司,四川農業大學農學院
|
石海春、柯永培、余學杰、趙長云、柯永川、蔡林、許秀蘭
|
|
華試919
|
該品種屬中熟雜交玉米,在區試3000株/畝密度下,出苗至成熟106~132天,平均118天,與對照相當
|
該品種適宜四川省平壩、丘陵地區、重慶市海拔700米以下地區、貴州、湖南、湖北等平原、丘陵地區
|
四川華豐種業有限責任公司
|
張寒飛、鐘光躍、劉傳鋼、于小軍
|
|
仲玉3號
|
高產穩產、抗逆廣適、品質優良, 矮稈耐密、抗倒能力強,適宜機械化作業,適宜大豆玉米帶狀復合種植
|
四川平壩、丘陵區;貴州、重慶、湖北等平壩、丘陵、低山地區
|
南充市農業科學院、仲衍種業股份有限公司、四川省農業科學院作物研究所
|
南充市農業科學院、仲衍種業股份有限公司、四川省農業科學院作物研究所
|
|
南夏豆25
|
蛋白含量超高,耐蔭性好,抗倒力強,適宜與玉米、經果林間套作種植,解決川渝地區玉豆帶狀復合配套品種缺乏的問題。
|
適宜四川和重慶平壩、丘陵及低山區夏播套作和凈作種植
|
南充市農業科學院
|
張明榮、吳海英、梁建秋、于曉波
|
|
川油81
|
高產、高抗、品質優良、含油率高、適應性廣、適宜機械化收割、菜油兩用
|
四川、廣西、貴州、陜西、云南、重慶、湖北、湖南、江西、安徽、江蘇
|
四川省農業科學院作物研究所
|
蔣梁材、李浩杰、張錦芳、崔成、柴靚、蔣俊、鄭本川、蔣碧芬、何平、朱麗娟、周明英
|
|
邡油777
|
雙低品種、抗逆性極強,保障穩產、超大莢果,粒大籽多,保障高產。
|
適宜在四川、湖北等地作冬油菜秋季種植及新疆等春油菜區春季種植
|
四川邡牌種業有限公司、漢中市農業科學研究所
|
李英、諶國鵬、葛紅心、等
|
|
川油83
|
高產、高抗、高油、宜機收、耐濕、耐密植,入選2023年四川省當家品種
|
四川、貴州、陜西、重慶、湖北、湖南、江西、安徽、江蘇、浙江
|
四川省農業科學院作物研究所
|
李浩杰、蔣梁材、張錦芳等
|
|
望鄉油1881
|
高產、高油、品質優良、豐產性突出、適宜機械化收割、適應性廣、耐濕性強、耐密植、耐遲播等優點。
|
四川重慶貴州漢中、廣西云南湖北湖南、江西安徽江蘇
|
成都市農林科學院
|
楊進、付紹紅、王繼勝、鄒瓊、李云、陶蘭蓉、龔萬灼、康澤明、唐蓉、吳學明
|
|
川油101
|
中抗根腫病、高產、高抗、高油、宜機收、宜制種,入選2024年四川省農業主導品種
|
四川、貴州、陜西、重慶、湖北、湖南、江西、安徽、江蘇、浙江
|
四川省農業科學院作物研究所、成都大美種業有限責任公司
|
李浩杰、蔣梁材、張錦芳等
|
|
蜀花9號
|
屬高糖、低脂、高蛋白花生品種,口感細膩,回味香甜,適合鮮食,鮮花生畝產效益高。
|
四川非青枯病、葉斑病高發花生產區,春季、麥/油后直播種植
|
四川省農業科學院經濟作物研究所
|
侯睿、黃老五、張小軍、楊鳳英等
|
|
康青11號
|
具有豐產性好、優質、籽粒紫色等特點
|
適宜在四川省甘孜藏族自治州及類似地區春播
|
甘孜藏族自治州農業科學研究所、四川省農業科學院作物研究所
|
楊開俊、劉廷輝、朱華忠、王文獻、謝世剛、劉良珍、張英、江謐、伍玲、李式昭
|
|
綿薯25
|
優質鮮食品種,早熟,萌芽性好,莖稈粗壯,短蔓,薯皮淺紅色,薯肉淡黃色,蒸煮后肉色金黃色,薯香味濃郁
|
四川、重慶、云南、湖北、河南等地
|
綿陽市農業科學研究院
|
余韓開宗、陳年偉、鄒雪、丁凡、劉麗芳、饒莉萍
|
|
川芋50
|
生育期 88.8 天,出苗率 95.7%;塊莖圓型,黃皮、白肉,表皮較粗糙,芽眼深度中,芽眼紅色,商品薯率 67.3 %,平均單株薯塊重 476.3g,淀粉含量 15.2%。
|
適宜四川省中高海拔中淺山區及平原丘陵區排透水好的地區春季種植
|
四川省農業科學院作物研究所(四川省種質資源中心)
|
胡建軍,何衛,王克秀,唐銘霞,鄭順林,雷高,馬松明,楊雯婷,文志強,張偉
|
|
川芥1號
|
中晚熟,豐產優質耐抽薹,生長勢旺盛,葉淺綠色,葉柄及中肋寬厚光亮少筋,質地脆嫩,鮮食加工兼用。
|
適應于四川盆地丘陵秋冬季栽培
|
四川省農業科學院園藝研究所,成都好特園藝有限公司
|
劉獨臣、李躍建、嚴奉君、房超、劉小俊、蔡鵬、梁根云、楊宏、謝彪
|
|
科威紅10號
|
短日照類型,株形緊湊,葉深綠色,鱗莖圓球形、外皮紫紅色、鱗莖重260~370克、生育期從定植到收獲175天左右
|
四川、云南、貴州等短日照、短中日照洋蔥產區
|
西昌科威洋蔥種業有限責任公司
|
李成佐
|
|
川翠13號
|
華北型,油亮型,早熟。雌花率35%左右,坐果能力強。瓜皮色綠色,瓜肉綠色,果把短。口感脆嫩,味甜。
|
四川省黃瓜產區早春及秋延后種植。
|
四川省農業科學院園藝研究所 成都好特園藝有限公司
|
李躍建、劉小俊、梁根云、楊宏、謝彪、房超、劉獨臣、蔡鵬
|
|
成豇30
|
早中熟,主蔓結莢為主,花冠淺紫色;嫩莢翠綠、長圓條形、順直均勻,種皮為紅褐色帶黑色麻點,豐產性強
|
四川省豇豆主產區栽培
|
成都市農林科學院
|
陳玲、向娟、趙超、楊建、羅小波、游敏、潘虹宇
|
|
紅冠6號
|
早熟,果實羊角形,鮮紅色,長14.6厘米,粗1.6厘米,果重14.8克;株高58.3厘米,掛果多。
|
四川加工辣椒主產區露地種植
|
四川省農業科學院園藝研究所
|
陳鑫、宋占鋒、李紅、許藝、候思皓、鞏雪峰
|
|
蜀蘿11號
|
中熟、生長期80天,畝產5616.2公斤,增產率46.35%;耐糠心,商品率高,宜鮮食與加工
|
適宜非根腫病重度區的平壩、淺丘區秋冬季種植
|
四川省農業科學院水稻高粱研究所(四川省農業科學院德陽分院)
|
冉茂林、李曉梅、楊峰、雍曉平、冉科
|
|
川金10號
|
黃色品系,菌蓋淺黃色、不易開傘。菌柄近白色,較脆,基部無絨毛、不粘連、著色淺。
|
適宜在人工控制光、溫、水、CO2等條件的工廠化條件下周年生產
|
四川省食用菌研究所
|
王波
|
|
川丹2號
|
出苗早、出苗率高、花期和生育期長、產量高、品質優。
|
海拔400-1100米,土壤為紫色砂質中壤土。
|
四川農業大學,中江縣萬生農業科技有限責任公司,四川益利源科技有限公司
|
張利、姜媛媛、周永紅、楊瑞武、王龍、陳柏良、許軻、朱柏雨、王海平、張紹奇、吳一超、李楊梅
|
|
天府5號
|
生長勢旺盛,發芽早,特早生,氨基酸含量高,抗性強。
|
適宜在四川茶區茶樹適種區域推廣種植
|
洪雅縣觀音茶葉專業合作社;洪雅縣農業農村局
|
王小萍、王云、李春華等
|
|
白雪公主
|
白雪公主為四川自主育成的大果型白肉枇杷新品種,豐產穩產,成熟期比大五星晚5-7天,品質優,適應性強
|
在德昌、石棉、龍泉、雙流、仁壽、資中等枇杷栽培適宜區均可種植
|
四川農業大學、石棉縣農業農村局、成都市龍泉驛區農業農村局、成都天府新區白沙街道辦事處、四川福仁緣農業開發有限公司
|
王永清、鄧群仙、潘翠萍、張卉、楊志武等
|
|
蜀椒1號
|
突破紅花椒高海拔適生局限,可低海拔栽培,抗逆性強,結果性狀好,果品好,具廣適、高抗、豐產、優質等特點
|
適宜在四川省海拔300-2200m的地區種植
|
四川省農業特色植物研究院、四川農業大學、四川省林業科學研究院
|
龔霞、吳銀明、羅成榮、龔偉、陳政、李佩洪、曾攀、唐偉
|
|
川鄉黑豬
|
被毛黑色,具肉質優、生長快、瘦肉率高等特點,是生產優質肉豬的最佳父本。
|
適合全國范圍內推廣。目前已遠銷廣東、浙江、云南等省份。
|
四川省畜牧科學研究院
|
呂學斌等
|
|
蜀宣花牛
|
乳肉生產性能優良、能有效適應我國南方夏季高溫高濕、冬季低溫高濕自然氣候條件以及農區粗放飼養管理條件。
|
全國13個省市和省內21個市(州)應用
|
四川省畜牧科學研究院
|
王淮、付茂忠、易軍等66人
|
|
大恒799肉雞
|
該配套系屬青腳麻羽優質肉雞,父母代繁殖性能高,商品代生長速度中等且可通過羽速自別雌雄。
|
河南、山東、安微、四川等地
|
四川省畜牧科學研究院、四川大恒家禽育種有限公司
|
蔣小松、杜華銳、李晴云等
|
|
天府農華麻羽肉鴨配套系
|
父母代年產蛋量250枚,商品鴨為黃麻羽,屠宰后胴體黑色素殘留少、屠體美觀,料重比2.6:1。
|
全國主要麻羽肉鴨養殖省份
|
四川農業大學、四川省畜牧總站、河南旭瑞食品有限公司
|
王繼文
|
|
蜀興1號肉兔
|
綜合繁殖性能好,生長速度快,適應性強,特別是在2kg左右體重上市時具有優秀的屠宰性能和飼料報酬
|
適宜在四川、重慶、貴州、云南等西南地區肉兔主產區推廣
|
四川省畜牧科學研究院
|
謝曉紅、雷岷、李叢艷、鄺良德等21人
|
|
長吻鮠“川江1號”
|
長吻鮠“川江1號”生長速度快,18月齡體重提高25.84%左右,可縮短商品魚上市周期,降低越冬成本和風險
|
全國水溫適宜的人工可控的淡水水體
|
四川省農業科學院水產研究所、中國水產科學研究院淡水漁業研究中心、四川省珍稀特有魚類保護與利用中心、西南大學、中國科學院水生生物研究所
|
周劍、董在杰、葉華、魏震、王忠衛、杜軍、徐鋼春、張露、羅輝、朱文彬、林玨、聶志娟、李強、陳曉晶
|
|
阿壩中蜂
|
體型大、吻長,蜂王呈黑色或紅棕色,雄蜂呈黑色;蜂王產卵力強;善于利用零星蜜源,生產性狀良好。
|
四川省全省
|
/
|
/
|
|
川優1號(川山×蜀水)
|
性能穩定、強健好養、產量高、繭絲質優,是繅5A~6A級高品位生絲的極好原料繭品種。
|
長江流域、黃河流域,中心飼養區域為四川蠶區
|
四川省南充蠶種場
|
曹寧寧
|
08
廣西壯族自治區
水稻(8個):野香優莉絲、昌兩優8號、昱香兩優馥香占、邦兩優郁香、昌兩優馥香占、雅香優龍絲苗、萬太優美占、色香優粉絲。
玉米(10個):恒玉828、桂單907、慶紅509、恒玉821、瑞豐390、桂單919、壯香玉808、佳實333、桂單162、桂單0810。
大豆、油料(5個):桂夏7號、桂春15號、桂夏豆119、桂花58、桂花41。
雜糧(2個):桂薯10號、桂紫薇薯1號。
蔬菜(1個):紅吉星5號。
水果園藝(3個):桂蕉9號、桂豐早、越州紅。
甘蔗(5個):桂糖42號、桂糖44號、桂糖55號、中蔗9號、壯糖6號。
桑蠶(1個):桂蠶8號。
茶樹(3個):凌云5號、桂香早、桂茗1號。
家禽(2個):金陵麻雞、祝氏麻雞。
09
貴州省

10
江蘇省
糧油類(30個)
水稻:南粳9108、南粳5718、寧香粳9號、南粳3908、金香玉1號、泰香粳1402、鎮稻668、鎮稻33號、鎮糯19號、鎮糯29號、鎮糯762
小麥:鎮麥12號、揚麥25 、寧麥13 、鎮麥15、鎮麥18 、揚麥23 、揚麥34
玉米:蘇玉29 、蘇科糯1902 、蘇玉糯 602
大豆:徐豆27
油菜:寧R101 、寧雜182、寧雜811、鎮油11號
花生:徐花22 、泰花11號
甘薯:徐紫薯8號、蘇薯28
畜牧類(5個)
肉雞:和盈黑雞配套系、花山雞配套系
蛋雞:海蘭蛋雞配套、新羅曼蛋雞配套系
水禽:潤州鳳頭白鴨地方遺傳品種
水產類(8個)
魚:大口黑鱸“ 優鱸3號” 、異育銀鯽“ 中科3號”
蝦:羅氏沼蝦“蘇滬1號” 、羅氏沼蝦“數豐1號” 、青蝦“太湖3號” 、克氏原螯蝦“ 盱眙1號”
蟹:中華絨螯蟹“ 諾亞1號” 、中華絨螯蟹“金農1號”
11
海南省
一、農作物
(一)水稻:特優9068、吉豐優866、特優458、吉豐優1002、特優5511、伍兩優鈺占、隆望兩優889
(二)香蕉:寶島蕉
(三)荔枝:新球蜜荔
(四)菠蘿:熱研8號、熱農56
(五)芒果:熱品4號
(六)尖蜜拉(菠蘿蜜):黃晶蜜
(七)火龍果:雙色1號
(八)可可:香可16號
(九)苦瓜:熱研3號
(十)益智:瓊中1號
(十一)橡膠樹:熱墾628
二、畜禽水產品種
(一)禽類:“潭牛3號肉雞配套系”、儋州雞
(二)水產:金鯧“晨海1號”
12
浙江省
一、主導品種(79個)
(一)水稻(28個)
單季秈粳雜交稻:甬優1540(單雙季兼用)、嘉豐優2號(單雙季兼用)、浙優18、浙粳優1578、甬優15、甬優7860、華中優9326、春優927
早秈稻:甬秈15、中早39、中組143、中組18、金早645、中組53、舜達135
常規晚粳稻:浙禾香2號、嘉67、浙粳100、秀水121、秀水14、寧84(單雙季兼用)、嘉禾247、浙輻粳83、秀水1717、寧88(單雙季兼用)
連作秈粳雜交稻:甬優7850(單雙季兼用)
單季雜交秈稻:中浙優8號、泰兩優217
(二)玉米(4個)
糯玉米:錢江糯3號、杭糯玉21
甜玉米:浙甜19、科甜4號
(三)大豆(3個)
鮮食春大豆:浙農6號、浙鮮12
鮮食秋大豆:衢鮮5號
(四)大小麥(4個)
小麥:揚麥33、浙華1號、揚麥28
大麥:浙皮15號
(五)油菜(6個)
浙油雜59、浙油50、浙油51、越優1510、越優1203、浙大630
(六)蠶豆(1個)
浙蠶1號
(七)豌豆(1個)
浙豌1號
(八)甘薯(2個)
浙薯33、心香
(九)馬鈴薯(1個)
浙薯956
(十)蔬菜(20個)
番茄:浙櫻粉1號、浙雜503
草莓:浙莓17號(建德紅)
西蘭花:浙青100、臺綠5號
豇豆:之豇618
蘿卜:浙蘿6號
茭白:浙茭6號
辣椒:衢椒1號
茄子:杭茄2010
西瓜:浙蜜8號、美都
大白菜:早熟8號
甜瓜:豐登蜜25、浙甜105
花椰菜:浙農松花88天
結球甘藍:浙甘85
南瓜:翠栗5號
黃瓜:浙秀1號
瓠瓜:浙蒲9號
(十一)水果(2個)
梨:翠玉
葡萄:天工墨玉
(十二)茶樹(1個)
茶樹:中茶108
(十三)蠶桑(3個)
蠶桑:秋華×平30、強桑5號、中2016×日2016
(十四)食用菌(2個)
香菇:浙香6號
秀珍菇:杭秀2號
(十五)中藥材(1個)
浙貝母:浙貝3號
13
福建省

14
湖北省

15
河北省

16
遼寧省
一、玉米(10個)
東單1331、東甜糯100、乾坤1807、良玉99號、G822、
聯達坤瑞522、宏愷706、東科2109、丹玉405、宏碩A023
二、水稻(5個)
鹽粳219、北粳2號、紅海灘1號(原名:錦稻109)、
鹽粳337、富友稻1615
三、小麥(1個)
遼春20
四、大豆(4個)
遼豆32、丹豆23、鐵豆67號、鐵豐31號
五、油料(3個)
1.花生:遼花608、阜花35
2.向日葵:遼嗑雜2號
六、雜糧(9個)
1.高粱:遼糯11、錦雜109
2.谷子:遼谷57、朝谷26
3.甘薯:遼寒薯3號
4.馬鈴薯:尤金
5.綠豆:遼綠15
6..豇豆:遼豇豆1號
7.紅小豆:遼紅小豆5號
七、蔬菜(7個)
1.大白菜:鑫旺3號
2.番茄:遼粉187、園藝504
3.黃瓜:綠園36
4.辣椒:遼椒26
5.大蔥:遼蔥10號
6.茄子:16Q09
八、水果園藝(20個)
1.蘋果:華豐、華紅、岳陽紅、岳艷
2.梨:華蜜、晚脆香、早金酥、南紅梨
3.桃:中農珍珠、中農秋香
4.葡萄:遼峰、華葡黑峰、華葡高后
5.李:國馨、國色天香
6.甜櫻桃:蜜露
7.甜瓜:金泉1號
8.西瓜:奉甜8號
9.草莓:紅顏
10.藍莓:密斯梯
九、食用菌中藥材花卉(7個)
1.食用菌:香姑申友T2、三友木耳1號
2.中藥材:遼五味子1號、遼精1號、華珍(人參)
3.百合:索蚌、西伯利亞
十、畜禽(12個)
1.豬:大白豬、長白豬、杜洛克豬、遼丹黑豬
2.牛:遼育白牛
3.羊:遼寧絨山羊、遼寧夏洛萊羊
4.雞:圣澤901、艾維茵肉雞配套系
5.鹿:西豐梅花鹿
6.柞蠶:遼蠶大9、遼蠶916
十、水產(9個)
1.蟹:中華絨螯蟹“光合1號”
2.棘皮類:刺參、中間球海膽“大金”
3.海水貝類:蝦夷扇貝、大竹蟶、毛蚶
4.刺胞類:海蜇(遼海科1號)
5.淡水魚:拉氏鱥、高體雅羅魚
17
甘肅省

18
陜西省
一、玉米品種
(一)陜北渭北春播區
長城沿線灌溉區:金科玉3308、陜科9號、榆單896。
陜北旱作春玉米區:DF636、延科288、陜單653。
渭北旱作春玉米區:萬瑞6號、陜單609、金科玉6。
機收籽粒品種:陜單650、榆單896、農科大33。
(二)關中夏播區
關中東部地區:鄭單958、陜科6號、良玉99。
關中西部地區:延科288、陜單650、金科玉3306。
機收籽粒品種:陜單660、金科玉1號、陜單803。
(三)陜南地區
春播區:中金368、安科106、陜科9號。
夏播區:金科2號、陜單2001。
高寒山區:四號黃、華玉5號、安玉9號。
(四)專用玉米品種
青貯玉米品種:大唐12、秦鑫630、農科66。
鮮食玉米品種:彩甜糯9號、陜K8143、西星五彩甜糯1號。
二、水稻品種
平川地區:黃華占、川優6203、 宜香優2115。
淺山丘陵區:陜稻12號、泰豐憂7號、羌穗100。
機械化插秧:黃華占、五山絲苗常規稻。
三、大豆品種
陜北渭北春播區:冀豆17、中黃35、汾豆93。
關中夏播區:秦豆2018、寶豆10號、延豆6號。
陜南地區:陜豆125、秦豆2018、中黃13。
四、馬鈴薯品種:克新1號(紫花白)、早大白、費烏瑞它。
19
山西省

20
云南省



21
重慶市

22
寧夏回族自治區
一、水稻(7個)
寧粳28號、寧粳50號、富源4號、寧粳48號、寧粳43號、寧粳63號、閩寧1號
二、玉米(21個)
籽粒玉米(13個):先玉1225、先玉1611、先玉698、西蒙6號、先正達408、潤豐1601、鐵391、先玉1483、先玉1321、東農258、寧單40號、錦潤919、瑞普686
青貯玉米(8個):JK929、種星618、DF636、寧單33號、華亦1204、科河699、興貯88、銀玉6118
三、大豆(3個)
鐵豐31、寧豆8號、綏農26
四、小麥(10個)
春小麥(6個):寧春4號、寧春55號、寧春62號、寧春50號、寧3015、寧春63號
冬小麥(4個):寧冬16號、蘭天32號、寧冬20號、晉麥101號
五、馬鈴薯(4個)
青薯9號、寧薯19號、隴薯7號、寧薯21號
六、小雜糧油料(9個)
谷子2個:張雜谷13號、張雜谷19號
胡麻2個:寧亞23號、寧亞24號
蕎麥3個:信農1號、固蕎1號、固蕎3號
糜子2個:固糜23號、固糜25號
七、冷涼蔬菜(28個)
設施蔬菜(18個):番茄(4個):粉印三號、美粉869、卡美其、亞蔬12號;櫻桃番茄(3個):香妃3號、碧嬌、寧櫻紅1號;辣椒(4個):華美105、博隴、螺美、金惠13E;黃瓜(3個):博美626、德爾10、碧玉三號;西瓜(3個):華鈴、惠鈴、寧農科花黛;甜瓜(1個):蜜世界
露地蔬菜(7個):番茄(2個):豐收128、HS130;辣椒(3個):嬌龍12號、巨峰1號、寧椒3號;西蘭花(2個):耐寒優秀、綠雄70;露地西甜瓜(3個):綠寶金花6號、金城紅金五、西夏印象
八、牧草(8個)
苜蓿(4個):中苜3號、中苜4號、WL366HQ(歌納)、甘農4號
飼用燕麥(1個):燕王(福瑞至)
飼用小黑麥(3個):晉飼草1號、冀飼5號、石大1號
23
青海省



來源:種業商務網綜合省農業農村廳(農業農村局)













