青貯玉米是一種將包含果穗在內的植株經切段加工、貯藏發酵后用作牛羊等牲畜青貯飼料的專用型玉米品種,具有產量高、營養豐富等特點,是提高飼養水平最簡潔和最安全的途徑,是發展草食畜牧業不可或缺的基礎材料。隨著我國經濟快速發展,人民生活水平日益提高,飲食結構逐步改變,由淀粉類飲食逐漸轉向淀粉—蛋白質飲食構成,肉蛋奶類蛋白質需求的增加對畜牧業發展及牛羊等牲畜飼料供應提出了更高要求。
青貯玉米是實現糧飼有效供應的重要作物,優質青貯玉米新品種選育對農業結構調整、畜牧行業發展和飲食結構變化起著重要作用。青貯玉米是制作優質青貯飼料的重要來源,每hm²產量可達60~105t,較普通籽粒玉米產量高15~45t,比籽粒玉米多提供2~3倍的營養物質,消化率提高近3倍,青貯玉米單位面積生物產量高,可最大限度地保存飼料中的養分,一般只損失原料養分的3%~10%。種植青貯玉米0.13~0.20hm²即可解決一頭高產奶牛全年的青貯飼料供應,用青貯玉米飼料飼養奶牛,每頭奶牛每年可增產鮮奶500kg以上,還可節省1/5的精飼料。青貯玉米是牧草產業的重要有機組成部分,發展青貯玉米產業可提高土地利用率,是促進我國現代畜牧業可持續發展的重要手段。河南省位于黃淮海玉米主產區,該地區玉米生育期內生態氣候復雜,苗期干旱少雨,穗期高溫、干旱、高濕、澇災疊加,花粒期低溫寡照,病蟲害高發。為滿足河南省玉米產業均衡發展要求和畜牧業原材料消費需求,緩解人畜爭糧矛盾,選育適宜河南省玉米產區生產的優質青貯玉米品種勢在必行。
1 河南省青貯玉米新品種審定情況
2018年由開封市農林科學研究院主持,聯合河南農業大學、河南省農業科學院和新鄉市農業科學院等10余家科研院所及種業公司成立了河南省牧源青貯玉米聯合體,主要負責開展河南省青貯玉米品種比較試驗、區域試驗及生產試驗,并推薦高產、穩產、優質、抗病新品種審定。截至2024年,已有12個青貯玉米新品種通過河南省審定,如表1所示。

2 河南省青貯玉米晉級、審定標準修訂情況
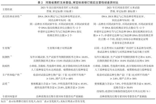
2021年國家修訂了國家級青貯玉米品種統一試驗審定標準,河南省牧源青貯玉米聯合體以國家審定標準為參考依據分別針對品種真實性和差異性、豐產穩產性、抗逆性以及品質等指標性狀進行修改完善,制定形成新的河南省青貯玉米新品種審定標準(以下簡稱標準)。2021年晉級和審定青貯玉米品種依舊按照舊標準執行,2021年后參試品種按照新標準要求執行晉級和審定。新舊標準主要指標性狀對比如表2所示。

2.1 晉級、審定標準指標性狀調整
晉級、審定標準修訂后,小幅降低了參試品種豐產性和穩產性指標性狀要求,但是提高了真實性和差異性、抗倒性以及品質等性狀要求,抗病性和專家田間評鑒指標要求則沒有變化。主要表現為生物產量增產率由5.0%降低到3.0%,增產點率由60.0%降低到50.0%;提高了審定品種與已知品種DNA差異位點要求,由2個差異位點提高到4個差異位點;平均倒伏倒折率之和要求由≤10.0%提高到≤8.0%,試點倒伏倒折率之和極值要求也由<15.0%提高到<10.0%;品質中淀粉含量要求由≥25.0%提高到≥30.0%,中性洗滌纖維含量要求由≤45.0%提高到≤40.0%,取消了酸性洗滌纖維含量指標,增加了對品種持綠性性狀調查要求。
2.2 晉級、審定標準修訂意義分析
通過晉級、審定標準的修訂,旨在審定出具有地方特色、田間抗逆性突出的優質青貯玉米新品種。雖然小幅度降低了生物產量要求,但是提高了品種特異性,對新品種后期生產區域推廣布局有很高的參考價值。在日益嚴峻的生態氣候條件下,抗逆性突出的品種是降低生產成本,提高經濟效益的有效保障,因此在原有病害抗性鑒定基礎上,加強對品種抗倒伏倒折能力的篩選,有利于提高生產收獲時機械作業效率、減少產量損失、提高青貯原料凈度,防止在青貯飼料發酵過程中雜菌污染,導致牲畜食用后產生健康問題,從而造成巨大損失。高品質的青貯飼料能有效提高牛羊等牲畜的產肉、產奶率,青貯飼料中淀粉等有機物質是牲畜主要的能量來源,纖維素含量與牲畜消化率息息相關。因此提高品種淀粉含量、降低纖維素含量有利于提高飼料消化率、能量轉化率和土地利用率,符合我國綠色高效發展要求。
3 標準修訂前后審定新品種綜合性狀差異對比分析
3.1 農藝性狀及產量性狀差異分析
如表3所示,對比標準修訂前后審定品種的農藝性狀和生物產量性狀可知,執行新標準后審定的青貯玉米品種較舊標準審定品種生育期縮短、株高降低以及綠葉數減少,但是在增產率、增產點率以及生物產量方面均優于舊標準審定品種。其中,新標準審定品種在生育期、株高和增產點率等指標方面與舊標準品種比較變化差異顯著,綠葉數、增產率和生物產量指標變化差異不顯著。說明雖然審定標準降低了對于品種豐產性和穩產性要求,但是隨著育種單位青貯玉米育種材料創新升級,選育的新品種在豐產性和穩產性整體水平上反而表現更佳。

3.2 抗逆性性狀差異分析
如表4所示,采用新標準審定的青貯玉米品種倒伏倒折率之和以及出現極值的試點率均顯著小于舊標準審定品種,說明通過修訂標準抗倒性指標,加強了對參試品種抗倒伏倒折指標性狀要求,有利于篩選審定出抗倒伏能力突出的新品種。2021年前執行舊標準審定青貯玉米新品種4個,其中莖腐病中抗以上品種2個,占比50.0%;南方銹病中抗以上品種1個,占比25.0%;小斑病中抗以上品種2個,占比50.0%;彎孢菌葉斑病中抗以上品種1個,占比25.0%;瘤黑粉病中抗以上品種1個,占比25.0%。2022年后執行新標準審定青貯玉米新品種8個,其中莖腐病中抗以上品種7個,占比87.5%;南方銹病中抗以上品種5個,占比62.5%;小斑病中抗以上品種5個,占比62.5%;彎孢菌葉斑病中抗以上品種3個,占比37.5%;瘤黑粉病中抗以上品種2個,占比25.0%。由圖1可以看出,執行新標準后審定的青貯玉米品種在莖腐病、南方銹病、小斑病以及彎孢菌葉斑病等主要病害抗病能力方面均有所提升,說明育種單位在篩選種質資源及新品種時越來越重視育種材料和品種的綜合抗病能力。從整體來看,莖腐病、南方銹病和小斑病達到中抗以上水平品種相對較多,但是對彎孢菌葉斑病和瘤黑粉病抗性表現略差,說明還需要加大抗彎孢菌葉斑病和瘤黑粉病種質資源的挖掘與改良。

3.3 品質性狀差異分析
目前,我國評價青貯玉米品質常用指標有淀粉含量、粗蛋白含量、酸性洗滌纖維含量、中性洗滌纖維含量等。淀粉和粗蛋白為動物提供所需的能量,其含量越高,說明品質越好。酸性洗滌纖維含量是干物質消化率的衡量指標,中性洗滌纖維含量和酸性洗滌纖維含量越低,可供消化的物質就越多,品質就越好。如表5所示,隨著審定標準中品質性狀要求提高,采用新標準審定的青貯玉米品種品質整體較舊標準審定品種提高。淀粉含量和粗蛋白含量較舊標準審定品種增高,其中新標準審定品種淀粉含量增長達到極顯著水平。新標準審定品種中性洗滌纖維含量和酸性洗滌纖維含量明顯降低,纖維含量差異也分別達到極顯著水平。說明通過提高審定標準中品質指標要求,篩選出優質青貯玉米新品種,有利于提高青貯飼料營養水平,從而提高牛羊食用消化率,減少能量損失。

4 青貯玉米育種發展探討
4.1 青貯玉米育種現狀
世界畜牧業發達國家如荷蘭、法國等,青貯玉米種植面積占玉米總種植面積的比例較大。受傳統糧飼觀念影響,我國開展青貯玉米育種研究較晚,自1977年中國農業科學院作物研究所引進墨白1號綜合種,我國才逐步開展青貯玉米研究。自1986年“七五”計劃將青貯玉米育種列入國家科技攻關計劃以來,我國青貯玉米育種和種植面積發展較快,但是由于青貯玉米育種遺傳基礎材料較少,種質資源利用水平較低,導致優良新品種產出受限。旅系種質、溫熱帶種質或熱帶種質因具有抗病性好、品質好、持綠性好的特點常被應用于專用型青貯玉米品種的培育,但是這些種質或多或少都存在抗倒伏能力差、生育期偏晚、對光溫敏感、出籽率低以及制種產量低等缺點,不宜直接應用。因此目前我國青貯飼料還部分依靠通過普通玉米審定,但是因持綠性好、生物產量高而作為全株青貯玉米應用的品種。
4.2 青貯玉米育種目標
優良的青貯玉米品種應具備高產、優質、多抗、廣適、消化率高、易制種等特性。河南省玉米主產區氣候環境復雜,種植方式粗放,夏玉米生育期內高溫干旱、陰雨寡照頻發,病蟲害高發,因此需以耐密植、綜合抗逆性強、結實性好為主要選育目標性狀。同時河南地區作物生產是典型的一年兩熟種植方式,青貯玉米品種選育還應兼顧下茬作物生長習性,篩選適合當地生長周期的育種材料,充分利用光熱資源,以期達到更高的生物產量。糧飼通用型玉米品種是河南地區青貯玉米的重要發展方向,通過兼顧生物產量和籽粒產量,靈活調節收獲形式和內容,籽粒效益高時收獲籽粒,青貯效益高時作為青貯材料,減少生產應用風險,更符合生產上的需求。
4.3 青貯玉米育種模式
目前我國青貯玉米育種多集中在專用型青貯玉米和糧飼通用型青貯玉米新品種選育。主要應用的青貯玉米自交系雜種優勢群為P群種質、旅大紅骨種質、瑞德種質、塘四平頭種質以及熱源種質。生產上主推品種的主要雜種優勢模式為旅大紅骨改良系×P群改良系、瑞德改良系×P群改良系、瑞德改良系×巴西改良系、熱帶改良系×P群改良系。目前河南省青貯玉米選育主要應用瑞德改良類種質材料,通過與黃改/黃旅類、美雜類組配培育新品種的育種模式。種質資源是優良玉米品種的材料基礎,應注重優質育種材料搜集,因地制宜進行改良和創新。以適宜河南省當地的青貯玉米優良群體和自交系材料為基礎,導入外來種質資源目標性狀,挖掘具有地方特色的種質資源。通過表型觀察、分子標記以及接種鑒定等多方式創制配合力高、高產、優質、抗病抗倒、持綠性好、適應性廣的優異青貯玉米親本材料,從而利用雜種優勢模式理論組配選育出優良的青貯玉米新品種。(參考文獻略)
?本文來自《河南省青貯玉米品種審定現狀及育種探討》
?作者:許海良,陳威,李保珠,趙翔,彭星星,姚潛
?單位:開封市農林科學研究院;河南大學;開封市種業實驗室
?刊于《中國種業》2025年第2期18-22頁 轉載請注明













